I Watch It For The Plot // 5.75 TiB free of 16.3 TiB
| c | File Name | Size | Date |
|---|---|---|---|
| parent folder | - | - | |
| - | 0zmm4_.png | 285244 | 2022-11-18 20:26:30 |
| - | 7wROyl.png | 1812943 | 2022-11-18 20:26:34 |
| - | FxgYcS.png | 432232 | 2022-11-18 20:26:34 |
| - | JxaIG8.png | 326993 | 2022-11-18 20:26:36 |
| - | M6tXgJ.png | 45691 | 2022-11-18 20:26:38 |
| - | Screenshot 2022-11-18 at 23-18-45 What to do with a four-eared fox by LisadiKaprio.png | 3801780 | 2022-11-18 20:26:48 |
| - | Soundtrack.rar | 7997451 | 2022-11-18 20:27:03 |
| - | e6Xdc0.png | 245933 | 2022-11-18 20:26:30 |
| - | fourearedfox-1.01-linux.tar.bz2 | 86883496 | 2022-11-18 20:29:25 |
| - | fourearedfox-1.01-mac.zip | 81841421 | 2022-11-18 20:29:12 |
| - | fourearedfox-1.01-win.zip | 99811416 | 2022-11-18 20:29:45 |
| - | kMK+JN.png | 305686 | 2022-11-18 20:26:37 |
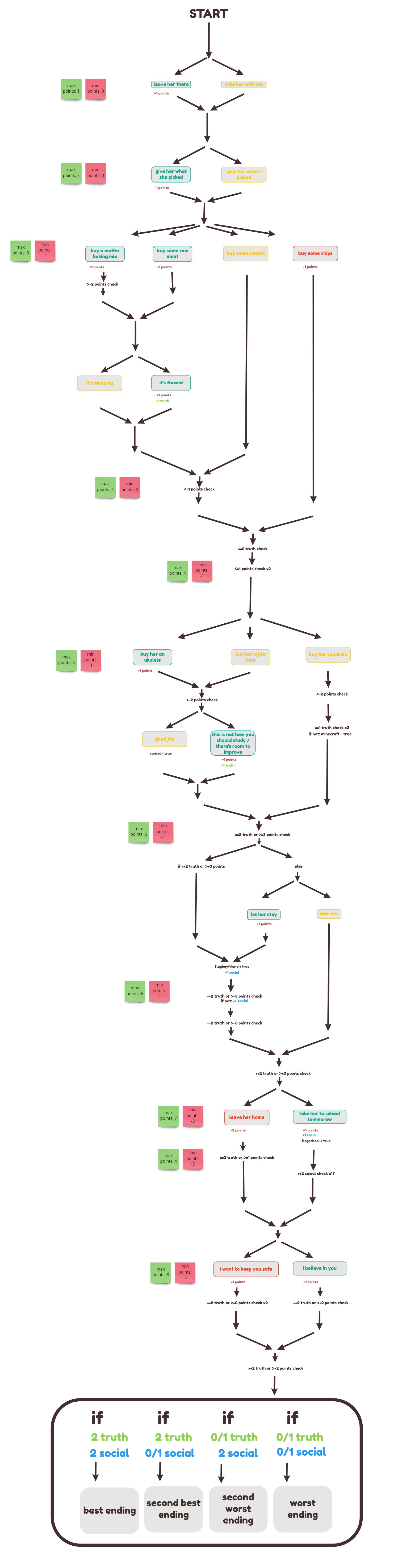
| - | routeplanFox.jpg | 457275 | 2022-11-18 20:26:40 |